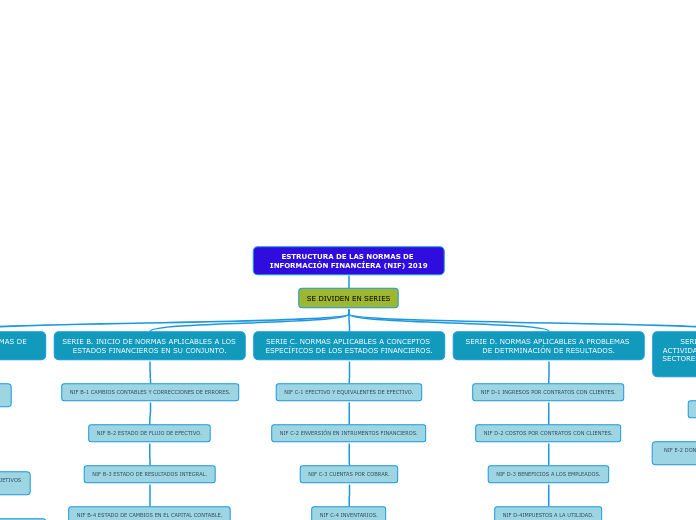
Estructura De Las Normas De Informacion Financiera Mapa Conceptual
Estado Individual Limitada Composición del capital Societaria Comandita Simple Forma Jurídica Mixta. Acuerdo 03 14 de abril de 1998 Consejo Directivo Código SNIES.
Ezeiza y Aeroparque concentraron el 89 de las llegadas de turistas no residentes durante el período con un incremento interanual de 181.
Estructura de las normas de informacion financiera mapa conceptual. Particular y Estado Autogestión. Trabajadores Anónima Simplificada Comandita por Acciones Sin ánimo Micro. 017588 del 16 de septiembre de 2021 Modalidad.
3 fines de semana al mes Programación sujeta a. Respecto de abril de 2019 el turismo receptivo disminuyó 61. Viernes y Sábados de 800 am.
Para aplicarlos al costo de produccin de cada unidad se hace necesario efectuar una distribucin o prorrateo de los gastos de los departamentos de servicio entre los centros productivos y estos a su vez entre las unidades producidas utilizado para el efecto las bases de distribucin que mas se adapten a la naturaleza del gasto y a la lgica del proceso de produccin. Legislación colombiana y efectúe un mapa conceptual con la clasificación de las empresas. PROGRAMAS Norma Interna Creación.
Especialista en Proyectos de Desarrollo Horario. Menos de 10 de Lucro. En los primeros cinco meses de 2019 se alcanzaron 13116 miles de llegadas de turistas no residentes y se registró un aumento de 203.

Nif A 1 Estructura De Las Normas De Informacion F Mindmeister Mapa Mental
Estados Financieros Mapa Conceptual Demi Mapa

Normas Internacionales De Informacion Financiera Mapa Conceptual Declaracion Financiera Imagen Png Imagen Transparente Descarga Gratuita
![]()
Mapa Conceptual Nif A 4 Analisis E Interpretacion De La Informacion Studocu
Normas De Informacion Financiera Mapa Mental
Mapa Conceptual De Las Nif Pdf Estado De Resultados Estado Financiero

Nif Mapa Conceptual By Giselle Fuentes

Nif A 4 Caracteristicas Cualitativas De Los Estados Financieros Nifs
![]()
Nif A 3 Mapa Conceptual Tong Ilmu
Nif B 3 Estado De Resultado Integral Mindmeister Mapa Mental

Cual Es La Estructura De Las Normas De Informacion Financiera Nif Contadormx
![]()
Nif A 3 Mapa Conceptual Demi Mapa
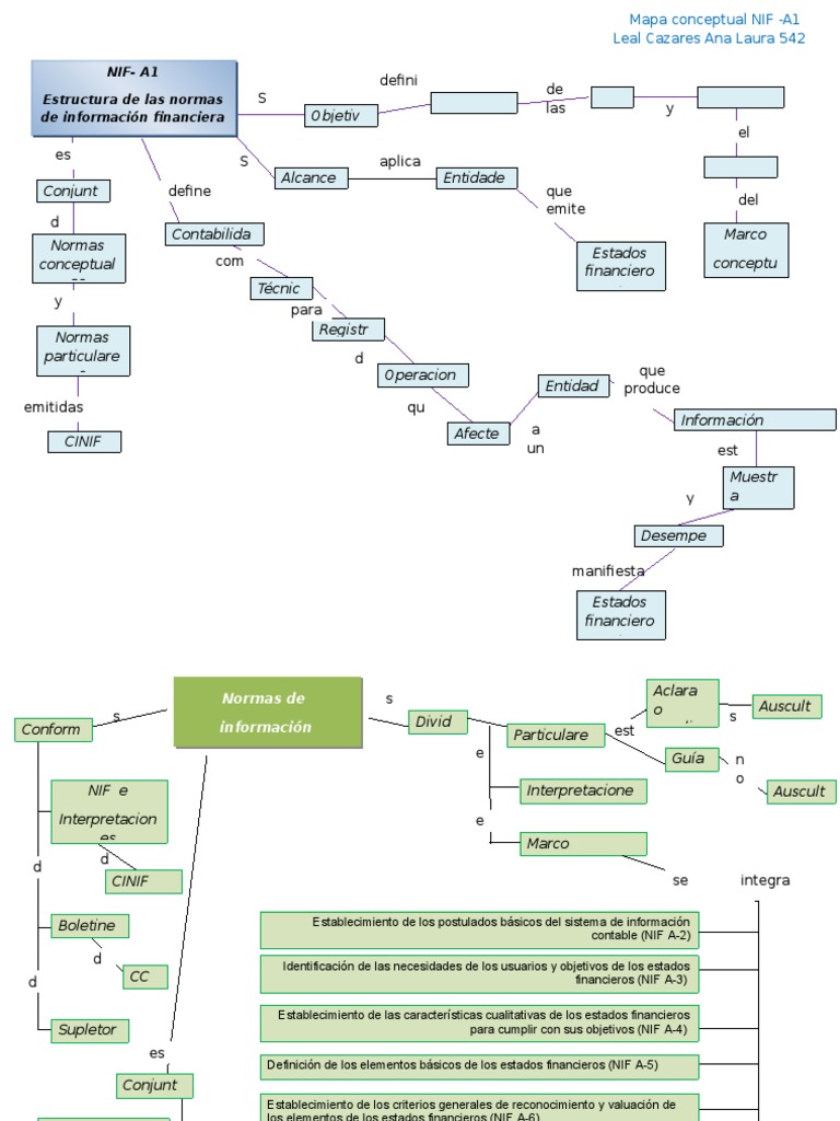
Nif A 1 Mapa Pdf Estado Financiero Contabilidad
Mapa Conceptual Niif Pdf Normas Internacionales De Informacion Financiera Economias
Estructura De Las Normas De Informacion Mapa Mental



