Mapa Conceptual Control De Inventarios
El Inventario es una provisión de materiales utilizados para satisfacer la demanda del cliente o para apoyar los procesos de producción de bienes y servicios. MAPA Conceptual Sistema Financiero.

Mapa Conceptual Sobre Inventarios
INVENTARIOS MERCANCÍAS O ARTÍCULOS DE LA EMPRESA PARA COMERCIAR EN UN PERIODO ECONÓMICO DETERMINADOS.
Mapa conceptual control de inventarios. Mapa Conceptual de Inventarios. Clasificacion de inventarios mapa conceptual 1. Por Diana Angel - hace 7 años.
GESTION DE INVENTARIOS - Mapa Mental. Actividad de Aprendizaje 1. LA OBSERVACIÓN Y LA DESCRIPCIÓN DEL ENTORNO.
No es necesario cerrar el negocio para determinar el inventario final de mercancías puesto que existe una cuenta que controla las existencias. Mapa Conceptual Logística y Cadena de Suministro. School University Institute of Envigado.
Por Linda Cañaveral - hace 5 años. INTRODUCCION El presente trabajo está conformado mapas conceptuales. A Mind Map showing Mapa Conceptual Inventarios.
En la actualidad existen varios sistemas de control de Inventarios yo Stocks los cuales buscan optimizar el inventario en sí mismo de manera que logre reducir los índices de incertidumbre los costos y a su vez que genere el mejor aprovechamiento para el empresario. El Mind Map desarrollado por Slimstock expertos en Optimización de Inventarios e ICIL es una guía práctica imprescindible para establecer las. Los inventarios forman parte muy importante para los sistemas de contabilidad porque la cuenta del inventario es el cor.
Sistemas de control de. Línea Del Tiempo Lean Manufacturing. Tamaño optimo de pedido conocido por los registros.
Mapa Conceptual Inventarios. Clasificación de inventarios El inventario puede clasificarse por su forma o función. CLASIFICACION DE INVENTARIOS POR SU FORMA.
CONTROL DE LA PRODUCCIÓN Modelo Básico de Cantidad Para obtener un control sobre la existencia de inventario debemos tomar en cuenta tres variables Económica de Pedido Método Grafico Método El nivel de ventas de la empresa Analítico La longitud y la naturaleza teórica de los procesos de producción La durabilidad en comparación con la caducaron del producto. Clasificación de inventarios semana uno del curso. Inventario de presentación recuperación muerto y especulativo.
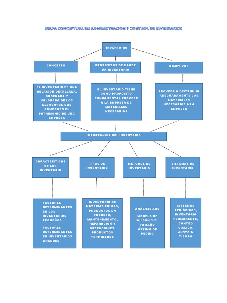
ADMINISTRACIÓN Y CONTROL DE INVENTARIOS. Identificar el concepto de control de inventarios sus principales modelos y formas de gestionar mediante la elaboración de un mapa conceptual con la finalidad de reafirmar los temas expuestos a lo largo del bloque. View MAPA CONCEPTUALdocx from COLOMBIA 2554 at Servicio Nacional de Aprendizaje SENA.
Villahermosa Tabasco 30 de noviembre del 2021. Constituyen los insumos y materiales básicos que ingresan al proceso. Course Title BIOLOGY 102.
Estudio de caso actividad 2. El Mapa Conceptual para la Gestión de Inventarios Mind Map te permite visualizar de forma gráfica y sencilla el papel que juega el inventario en la empresa así como su relación con las áreas de Logística Finanzas o Compras. Trabajo_finalo_grupo_256598_11 Planeacion y Control de La Produccion.
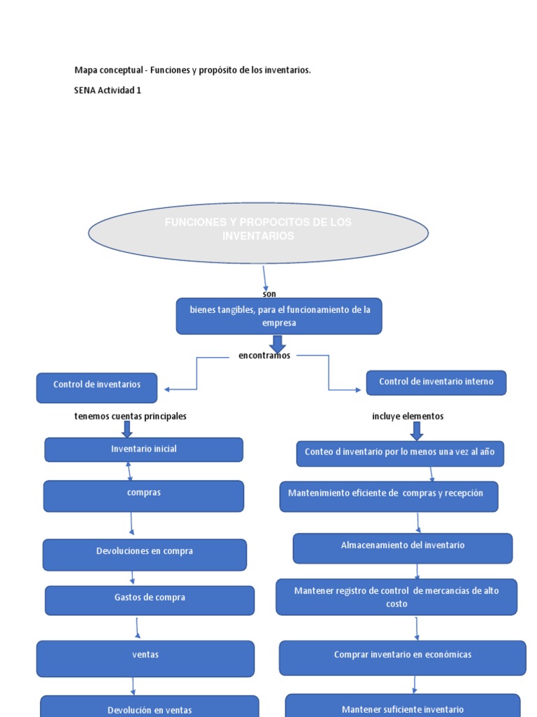
Funciones y propósito de los inventarios. Taller Practico - Control DE Inventarios. Empresa Didactica Corregir - Formación.
Carrusel anterior Carrusel siguiente. ORGANIGRAMA 1 ACT 1 Mapa Conceptual. Modelo de Wilson y el tamaño ótimo de pedido.
Se pueden descubrir los extravíos robos o errores. 140883774-Mapa-Conceptual-de-Inventariospdf - INVENTARIOS MERCANCu00cdAS O ARTu00cdCULOS DE LA EMPRESA PARA COMERCIAR EN UN PERIODO ECONu00d3MICO DETERMINADOS. Métodos de gestión optima de inventario.
ADMINISTRACIÓN Y CONTROL DE INVENTARIOS - Mapa Mental. A Determinar la participación. Haz clic aquí para centrar el mapa.
Mapa Mental Operaciones de Almacen. C Se cuenta con un control contable del movimiento y Venta s Se puede conocer en cualquier momento el valor del inventario final sin necesidad de practicar inventarios físicos. Mapa Conceptual De Inventarios 514383p6zvlj.
SENA ADMINISTRACIÓN Y CONTROL DE INVENTARIOS FICHA 1857892 FUNCIONES Y PROPOSITO DE LOS INVENTARIOS PRESENTADO. Actividad 4 - Nota. CLASIFICACION DE INVENTARIOS POR SU FUNCION.
Created with Raphaël 230. En el primero se puede visualizar una lectura que se trata del curso administración de inventarios los Participantes del grupo de trabajo colaborativo. Mapa Conceptual Funciones y Propositos de Los Inventarios.
Crear un mapa mental. Se dará a conocer las actividades por medio de unas diapositivas. You can edit this Mind Map using Creately diagramming tool and include in your reportpresentationwebsite.
El alumno debe elaborar un mapa. Award winning brainstorming and mind mapping software for PC and Mac. Documentos similares a Mapa Conceptual de Control de Inventarios.
Clasificación de artículos por precio. Se encuentran los materiales que. Inventario óptimo cero físico neto y disponible.
Inventario de materia prima. Crear un mapa mental. 324716715 Logisctica Final ADICIONAL.
Haz clic aquí para centrar el mapa. Ad Download software to make mind maps flowcharts diagrams and more.
Mapa Conceptual Funciones Y Propositos De Los Inventarios Pdf Gestion De Procesos De Negocio Inventario

Mapa Conceptual Del Benchmarking Gestion Empresarial Microeconomia Marketing De Contenidos

Pin By Financial World On Admo Financiera Boarding Pass Travel
![]()
Evidencia No 1 Mapa Conceptual Administracion De Inventarios Studocu
Mapa Conceptual De La Lectura De Administracion De Inventario Pdf Inventario Inversiones
Mapa Conceptual Administracion Y Control De Inventario Pdf

Inventarios 1 Planeacion Y Control
Mapa Conceptual Inventario 1 Pdf Inventario Informatica
Mapa Conceptual En Administracion Y Control De Inventarios Pdf

Mapa Conceptual Del Benchmarking Gestion Empresarial Microeconomia Marketing De Contenidos

Mapa Conceptual Myslitelnaya Karta
Mapa Conceptual Inventarios Pdf Inventario Contabilidad

Caracteristicas Del Big Data Bar Chart Chart
Mapa Conceptual De Compras Y Suministros Pdf Almacen Sectores Economicos
Actividad 1 Mapa Conceptual Pdf Inventario Negocios Economicos
Mapa Conceptual Inventarios Pdf

Como Hacer Un Analisis De Benchmarking Gestion Empresarial Microeconomia Marketing De Contenidos

