Erich Fromm Mapa Conceptual
Teniendo ya el concepto pasemos a su objeto de estudio. Erich Fromm Erich Fromm.

Psicologia Humanista Mindmeister Mapa Mental
By elm421 in Types Presentations autoayuda y eric fromm.
Erich fromm mapa conceptual. Aprendizaje significativo SegĂșn Novak. Lista de poner tu creatividad tambiĂ©n deberĂĄs poner una reflexiĂłn de 2 lĂneas a manera cotejo de. En la red los nodos representan los conceptos y los enlaces representan las relaciones entre los conceptos.
Nosotros sabemos que vamos a morir. De esta manera estaremos en disposiciĂłn de comprender aquello que le sirviĂł de guĂa e inspiraciĂłn para sus. Erich Fromm Antecedentes BiogrĂĄficos NaciĂł en Alemania en 1900 Fue JudĂo Ortodoxo Ateo mĂstico e interesado en la religiĂłn Probablemente de Padres NeurĂłticos Condiciones y necesidades Humanas BĂĄsicas.
223 Erich Fromm 40 AutoevaluaciĂłn 44 Unidad 3. Necesidad de dejar huella en la vida de alguien. El arte de amar EdiciĂłn limitada de 2000 ejemplares 001-160 Arte de amarindd 5 130214 1601.
Erich Fromm En el amor se da la paradoja de dos seres que se convierten en uno y no obstante siguen siendo dos EDICIĂN LIMITADA. Los autoritarios viven una dolorosa existencia eliminĂĄndose a sĂ mismos Es este escape de la libertad lo que da cuenta de la podredumbre indiscriminada de la vida brutalidad. RelaciĂłn filosofĂa - ciencia social.
The Art of Loving de Erich Fromm Publicado en inglés por Harper Brothers Nueva York World Perspective Series Traducción. Erich Fromm nació en Frankfurt Alemania en 1900. Por Jorge Luis Tepepa - hace 2 años.
Fromm aporta a la corriente Humanista el concepto de la libertad la que hace ver como la caracterĂstica central de la naturaleza humana. TeorĂa de Erich Fromm Las Familias Teoria del Amor Teoria del CarĂĄcter Partiendo con este tema el hombre siempre ha tenido miedo por la soledad en lo cual siempre intentarĂĄ superarlo a tal punto de que si no lo logras llegarĂĄs a la. Reseña sobre su teorĂa.
INTRODUCCIĂN Erich Fromm fue un psicĂłlogo psicoanalista y filĂłsofo es. Su padre era un hombre de negocios y segĂșn Erich mĂĄs bien colĂ©rico y con bastantes cambios de humor. Es aquel instinto de establecer un vĂnculo con otras personas.
Como Jung Erich provenĂa de una familia muy. 15-oct-2016 - Ana Karen descrubriĂł este Pin. Dios ama a los niños de todo el mundo.
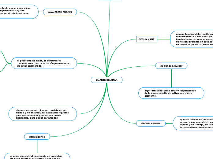
Terapia centrada en la persona. Mapa Conceptual De Erich Fromm ensayos y trabajos de investigaciĂłn. Mapa conceptual del libro El arte de amar de Eric Fromm.
Uno de los mĂĄs importantes aportes de Fromm fueron las necesidades humanas. Fromm Erich 1900-1980 psicoanalista germano estadounidense cĂ©lebre por aplicar la teorĂa psicoanalĂtica a problemas sociales y culturales. En donde deberĂĄs Tipo de instrumento.
PsicolĂłgia Humanista - Mapa Conceptual. TeorĂa de Erich Fromm. Fue un psicoanalista psicologo social y filosofo humanista de origen judio aleman.
Erich Seligmann Fromm 23 de marzo de 1900 en FrĂĄncfort del Meno Hesse Alemania-18 de marzo de 1980 en Muralto CantĂłn del Tesino Suiza fue un destacado psicoanalista psicĂłlogo social y filĂłsofo humanista de origen judĂo alemĂĄn. Su madre estaba deprimida con frecuencia. DicotomĂas existenciales e histĂłricas.
Un mapa conceptual es una red de conceptos. Crear un mapa mental. Elaborar un mapa conceptual mapa mental o cuadro sinóptico de cada uno de los siguientes autores poniendo énfasis en el aspecto o elemento que se solicite.
No habla exactamente de trascendencia a nivel general sino en una persona en particular. Nacido en Frankfurt del Main se educĂł en las universidades de Heidelberg y de Munich y en el Instituto PsicoanalĂtico de BerlĂn. Objeto de estudio 41.
TeorĂas humanĂstico-existenciales 47 Mapa conceptual 48 IntroducciĂłn 49. Erich Fromm el ser humano estĂĄ perdiendo su sentido de la vida. 2 31 Modelo Gestalt 50 32 PsicologĂa de la salud y el desarrollo de Abraham Maslow 55 33 Enfoque centrado en la persona de Carl Rogers 58 331 La persona plenamente funcional 59 332 Condiciones para el enfoque centrado en la persona 59.
Fromm emigrĂł a los Estados Unidos en 1934 paĂs cuya nacionalidad adoptarĂa posteriormente. Responsable y sus caracterĂsticas principales asĂ como la relaciĂłn que tiene este CiudadanĂa responsable tema con la Ă©tica en una hoja en blanco o en formato digital. Mapa conceptual sobre la vida de Erich Fromm.
En otras palabras como con unos cuantos de los autores que hemos revisado en este libro su infancia no fue muy feliz que digamos. Mapa conceptual sobre la teorĂa de Erich Fromm La teorĂa de Erich Fromm La principal tarea del ser humano segĂșn Fromm Los 5 tipos de personalidad Fundamentos del psicoanĂĄlisis humanista y claves para comprender su enfoque Principios bĂĄsicos de su teorĂa 1 Personalidad Perceptiva. Esta tesis de- sarrollada en numerosos trabajos 2 se revela en esta obra como un istrumento teĂłrico muy eficaz para la.
Aquest Ă©s un mapa mental en lĂnia gegant que serveix com a base. Erich Fromm es uno de los representantes mĂĄs significativos de estas concepciones y su contribuciĂłn se dirige sobre todo a afirmar la necesidad de considerar los fac-tores sociales los valores y las normas Ă©ticas en el estudio de la personalidad total. Erich Fromm aborda el amor desde un punto de vista psicoanalĂtico antropolĂłgico sociĂłlogo y existencial como una expresiĂłn de la necesidad de relaciĂłn del ser humano diferenciando las formas inmaduras del amor productivo el Ășnico que en propiedad merece ser llamado amor.
Corte un cĂrculo grande de cartulina dibuje y coloree un mapa del mundo. AmplĂe si es posible el tamaño de las caritas de los niños de algunos lugares del. Erich Fromm y la crisis sistĂ©mica de la sociedad occidental Para entender la teorĂa del psicoanĂĄlisis humanista de Erich Fromm es necesario conocer a la persona entender sus raĂces su contexto y ese mundo a la deriva que conformĂł su realidad mĂĄs inmediata.
Mapa conceptual Mapa conceptual es una tĂ©cnica usada para la representaciĂłn grĂĄfica del conocimiento. El presente artĂculo muestra algunas ideas del autor al respecto. Realiza un mapa conceptual sobre la ciudadanĂa 6Mapa conceptual.
Encima del dibujo haga un corazĂłn de plĂĄstico transparente y escriba con marcador. Scribd ist die weltweit gröĂte soziale Plattform zum Lesen und Veröffentlichen. Concepto de Soledad-condiciĂłn humana bĂĄsica nos separa de las animales.

Mind Map Factores De Riesgo Psicosocial Png
![]()
Psicoanalisis Humanista Erich Fromm Teorias De La Personalidad Studocu
El Arte De Amar Mappa Mentale Schema
El Miedo A La Libertad Erich Fromm Mindmeister Mapa Mental
Mapa Conceptual Teorias De La Personal Miellekartta

Erick Fromm Mapa Mental By Cecy Balderas
Psicoanalisis Humanista Erick Fromm Mapa Conceptual Pdf
El Arte De Amar Mapa Conceptual
Teoria De La Personalidad Erich Fromm Tankekart
Psicoanalisis Humanista Erick Fromm Mapa Conceptual Pdf
Teoria De Erich Fromm Mapa Mental
![]()
Mapas Conceptuales 2 Docx Carl Gustav Jung Inconsciente Persona Animus Anima Incosciente Personal Sombra Instintos Primitivos Rasgos Masculinos De Course Hero

Erich Fromm Esquema De Su Teoria Docsity



