Lompat ke konten Lompat ke sidebar Lompat ke footer

Widget Atas Posting

Plataformas Virtuales Mapa Conceptual

Esta entrada fue publicada en 30 octubre 2014. PLATAFORMAS VIRTUALES EDUCATIVAS por Jacqueline soo 1.


Mapa Conceptual Plataformas Educativas Pdf Aprendizaje Informatica

Enviar esto por correo electrónico BlogThis.

Plataformas virtuales mapa conceptual. Es una plataforma groupware de código abierto. El planteamiento de cómo hacer un mapa conceptual en Word es algo que atiende a una cuestión sumamente sencilla y simple. La educación a distancia en nuestro país es un sistema que durante décadas ha permitido que no muchas personas con dificultades de tiempo y espacio logren acceder al sistema educativo y de esta manera capacitarse para el trabajo o terminar su bachillerato.

Marcar por contenido inapropiado. La hoja de trabajo donde se diseñó el mapa conceptual está en disposición horizontal. Mapa conceptual juan ramos plataformas virtuales.

Desarrollo de un bloque para la gestión de tutorías en Moodle. Nosotros ponemos las plantillas para que ahorres. EVOLUCIÓN DE LA EDUCACIÓN A DISTANCIA.

Los tipos de mapas conceptuales que puedes hacer en línea son ilimitados y aquí contamos con plantillas para crear mapas conceptuales creativos con gran impacto visual para facilitarte el trabajo. Lucidchart consiste en un software que tiene como finalidad la construcción de elementos gráficos. Es un software de código abierto y disponible en diferentes idiomas.

11 de nov de 2014. Puesto que la realización de estas estrategias educativas en plataformas virtuales facilita su composición y le da una diversidad de opciones para fabricarlos. En un simple mapa conceptual se pueden destacar los puntos más relevantes.

Añadir a marcadores el enlace permanente. Félix Caro Soto Integrantes. ó regístrate con tu dirección de correo electrónico Mapas Mentales Similares Esbozo del Mapa Mental.

Plataformas y apps para crear mapas conceptuales y mentales by Educación 30 is licensed under a Creative Commons Reconocimiento-NoComercial-CompartirIgual 40 Internacional License. Este ejemplo de mapa conceptual de Miro ayuda a los equipos a generar ideas nuevas a organizar la información y a visualizar conceptos complejos. Un Mapa Conceptual del Tema Plataformas Educativas.

Gran variedad de formas e iconos para elegir y dibujar sus mapas conceptuales. Guardar Guardar Mapa Conceptual sobre educación virtual para más tarde. De este modo el usuario que pertenezca a su plataforma virtual será capaz de crear su propio mapa conceptual online sin ninguna dificultad.

Unknown 31 de julio de 2015 722. Las plataformas virtuales se han utilizado específicamente en todos los sectores. A lo largo del curso nos dimos cuenta que hay medios importantes en donde podemos compartir nuestros.

La mejor parte de diseñar en Canva es que tienes acceso a la increíble biblioteca multimedia que tiene más de un millón de imágenes ilustraciones íconos y. Universidad Nacional José Faustino Sánchez Carrión Facultad de ciencias empresariales Escuela Académico Profesional de Administración Informática Docente. No importa en qué parte del mundo estén.

Universidad de Alcalá Escuela Técnica Superior de Ingeniería Informática. Abrir un mapa conceptual 23 Convertir un mapa conceptual en una imagen 24 3 Sugerencias para el trabajo en el aula 26 Utilizar mapas conceptuales para la planificación docente 26 Utilizar mapas conceptuales como actividad en el aula 27 Utilizar mapas conceptuales para evaluar 29 Comparar mapas conceptuales para una evaluación entre pares 30 Bibliografía y Sitios de interés 34. PLATAFORMAS VIRTUAL O ENTORNOS VIRTUALES DE APRENDIZAJE el siguiente mapa conceptual aborda los planteamientos e ideas generales sobre las características de las plataformas virtuales o entornos entornos virtuales de aprendizajelas necesidades de su utilización los usos como la estructura de los entornos virtuales y las herramientas que están.

Guarda de seguridad en TELEVIGILANCIA LTDA. Como los mapas conceptuales se suelen usar en reuniones para compartir ideas o resolver problemas lo mejor es que tu equipo también tenga acceso al diseño del mapa conceptual. Ventajas y desventajas del aprendizaje colaborativo cuadro de doble entrada en el que vienen.

Mapa Conceptual Plataformas Virtuales. Descargue como DOCX PDF TXT o lea en línea desde Scribd. Concepto Una plataforma de aprendizaje es un conjunto de estructuras políticas técnicas estrategias y elementos de aprendizaje que se integran.

- Mapa conceptual En la sección de recursos se presentan diversos temas que les ayudarán a comprender los cambios que se presentaron a nivel universitario analiza la información y elabora un mapa conceptual el cual debes compartir en el aula virtual con el tema. TEXTO Truco app cuadro comparativo psicopedagogía Instrumentos Tecnología Educativa alumno covid-19 curso didáctica educación virtual mapa conceptual principios taxonomía CRUCIGRAMA Ciencias Sociales Cultura INDEPENDENCIA DE MÉXICO Internet Test curso online efemérides ejemplo maestro moodle ENSAYO. Tiene la capacidad de interactuar con.

Mapa mentalconceptual-Tecnología del e-Learning Estudios se refieren al diseño de un sistema de reglas comunes para el contenido software de autoría y. Es un sistema que se centra en la organización empresarial y en la presentación de proyectos laborales. Plataformas Virtuales sábado 4 de julio de 2015.

Educación virtual en la Universidad de Panamá herramienta Creatly. No obstante la brecha entre la educación. El objetivo de un mapa conceptual es utilizar círculos cajas y todo tipo de formas e íconos para simplificar y conectar diferentes ideas.

Mapa conceptual de las TIC TAC TEP Publicado por Unknown en 2117. Es una herramienta fisicavirtual 12. Enviar por correo electrónico Escribe un blog Compartir con Twitter Compartir con Facebook Compartir en Pinterest.

Puesto que la realización de estas estrategias educativas en plataformas virtuales facilita su composición y le da una diversidad de opciones para fabricarlos. Perfecto para reflejar lluvias de ideas ya que. Rojas Grau Allison 2011 2.

En Canva puedes compartir una versión editable del diseño para que todos los que tengan el enlace puedan ver y agregar sus propios comentarios y ediciones al diseño. Prueba mezclar íconos imágenes e ilustraciones para representar tus ideas con estilo. Escuelas colegios universidades empresas e incluso organismos mundiales y organizaciones multilaterales como la ONU la OMS y el G20 han tenido que.

Mapa conceptual online Herramienta fácil de usar para diseñar hermosos mapas conceptuales en línea Comience a dibujar ahora Más de 6 millones de personas miles de equipos ya utilizan Creately Visualice rápidamente sus pensamientos con solo unos pocos clics. Mapa conceptual que habla sobre algunas plataformas virtuales que nos pueden ayudar a facilitar nuestras tareas como estudiantes a las noviembre 26 2018 No hay comentarios. Aulas virtuales en línea como una herramienta destacada de aprendizaje en los tiempos actuales un claro ejemplo es el mapa conceptual de software educativo.

Plataformas de enseñanza virtual libres y sus características de extensión. 100 2 100 encontró este documento útil 2 votos 804 vistas 1 página. Sábado 9 de marzo de 2019.

Permite crear y administrar espacios de colaboración y discusión. Funciones principales de las Plataformas Virtuales de. Compartir en Twitter Compartir en Facebook Compartir en Pinterest.


Plataformas Virtuales Carte Mentale


5 Plataformas Educativas Mapa Conceptual Luisamalvarezm


Plataformas Virtuales Mapa Conceptual Plataforma De Educacion Virtual


Evaluaciones De Plataforma Mapa Conceptual De Plataformas De Aprendizaje


Mapa Conceptual De Las Herramientas De La Plataforma Virtual Udes By Mario Andres Rodelo Lopez


Plataformas Virtuales Mapa Mental


Mapa Conceptual Moodle Pdf Moodle Tecnologias De La Informacion


Calameo Mapa Mental Plataforma Virtuales


Mapa Conceptual Carlos Espana


Plataformas Virtuales Mindmeister Mapa Mental


Plataformas Virtuales Mapa Conceptual Plataformas Virtuales


Mapa Conceptual Carlos Espana


Plataformas Virtuales


Mapa Mental Conceptual Tecnologia Del E Learning By Bilmer Reyes Issuu


Mapa Conceptual Entornos O Plataformas Virtuales De Aprendizaje


Plataformas Virtuales Mapa Conceptual De Las Tic Tac Tep


Mapa Conceptual Juan Ramos Plataformas Virtuales


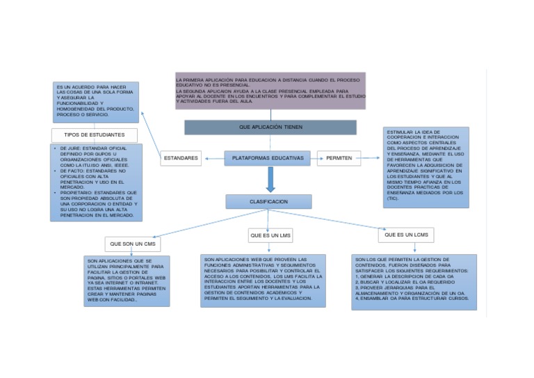
Mapa Conceptual Plataformas Educativas


Calameo Mapa Mental