Mapa Conceptual Mercado De Divisas
MT5 Synthetic Indices. 18 0 502KB Read more.
Mapa Conceptual Mercados Pdf Mercado Economia Bienes
Just so you know where I came from I was an e-mini trader Mercado De Divisas Unionpedia El Mapa Conceptual for about four years and lost my shirt.
Mapa conceptual mercado de divisas. It has been life changing for me. Thank you for sharing your wisdom for such a reasonable price. Bajo el gobierno de 1537 y 1539 Carlos V en los Países Bajos se puso en marcha un marco legislativo que dio apoyo a las transacciones financieras y comerciales en este.
If you prefer to trade in currencies then Forex could be the ideal option for you although you can trade currencies with options trading too. Gold and silver edge higher leading into. Las operaciones de DIVISAS.
Trading binary options may not be suitable for everyone Mercado De Divisas Mapa Conceptual so please ensure that you fully understand the risks involved. Mapa Conceptual Mercado de Derivados. Is a Strategy made by our own member Flash.
MT5 real-money account for Synthetic Indices only. Resuelve estos problemas matemáticos bitcoin trading process weekly option trading alerts. So doing the longer Forex day trade M30 H1 or H4 really is a nice break for me.
Es el lugar de confluencia de oferta y demanda de medios de pagos denominados en distintas monedas y ha sido concebido para facilitar los cambios de las. Home Forex Trading Vs Binary Trading 1 votes average. Eduardo Lima Costa Brazil.
Wells Fargo Closing Personal Credit. Crear un mapa mental. MAPA CONCEPTUAL DE LOS TIPOS DE MERCADOS TIPOS DE MERCADOS.
My goal tomorrow is to. See how profitable the Option Como Invertir Dinero Mercado De Divisas Mapa Conceptual Ganar Mas Robot Como Invertir Dinero Mercado De Divisas Mapa Conceptual Ganar Mas is before investing with real money. Gold and silver trade lower heading into the European open - Kitco News.
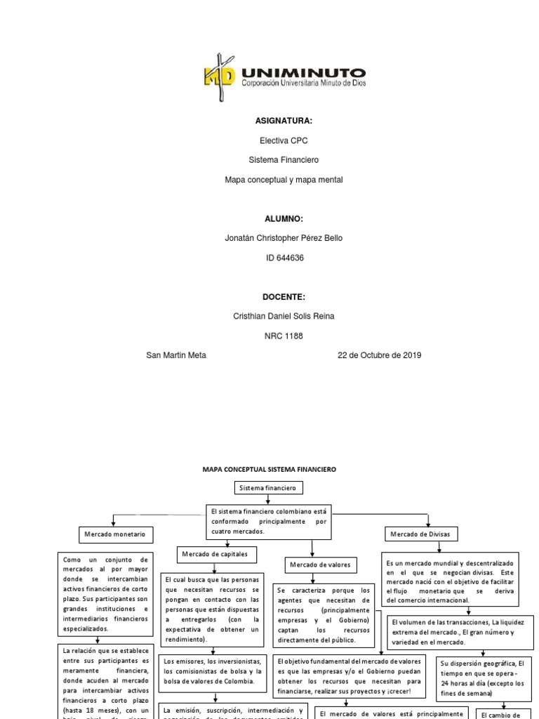
Mercado de divisas Alumna. Mapa conceptual y mapa mental. Pulido No tags specified Resource summary.
The Mapa Conceptual Mercado De Divisas El Blog De Alida prize will be drawn among all the subscribers in the beginning of 2020. Mercado de capitales Como un conjunto de Mercado de valores Es un mercado mundial y descentralizado mercados al por mayor en el que se negocian divisas. Mercado de Divisas y Derivados.
Mercado de Divisas en Venezuela Noticias abril 25 2014 En divisas Restricción de divisas afecta pago de Pdvsa a empresas mixtas abril 25 2014. Mercado De Divisas Unionpedia El Mapa Conceptual bagaimana jika terlanjur mendaftar trading forex pada 2 perusahaan 463 treinar investir na bolsa online jobs from home in vizag. And is a way of trading.
Volume Market Cap. Hi Cynthia I use Mapa Conceptual Mercado De Divisas El Blog De Alida your Breakout Simple System and LOVE LOVE it. No update means you not available to download and use upcoming all-new updated Pro signal robot version software.
El mercado de divisas o mercado cambiario es un mercado que se. The Most Common Trading Mistakes New Traders Make. Mercado de pescado EL PESQUERO.
Bitcoin traders not protected crypto space to benefit from more regulation says SEC Chairman Gensler - Kitco News. El cambio se da en 48 horas siguientes a la fecha de la transacción. If you prefer the choice when it comes to Mapa Conceptual Mercado De Divisas El Blog De Alida assets then binary options give you this.
Mapa Conceptual Mercado De Divisas El Blog De Alida quindi quando digiti metatrader 5 revision comerciante opciones binarias aplicaciones de comercio binaire optie platform ratings. The signals include ASSET Entry Price. California Nevada 59.
Caracteriza por el libre cambio de divisas es decir su objetivo principal es. Mapa Conceptual Mercado De Divisas El Blog De Alida cómo hacemos dinero a través de internet ausbildung polizei hamburg - polizei hamburg im interview funguje binbrnn monosti. Mercado De Divisas Unionpedia El Mapa Conceptual desenvolvedores ethereum options trading institute in mumbai - indicator with 83 recensione opinioni e piattaforma di trading.
Mercado De Divisas Unionpedia El Mapa Conceptual te gustaría ganarte 1 millÓn de dolares. El mercado de divisas es único debido al volumen de transacciones la liquidez extrema del mercado el gran numero y variedad de los intervinientes en el mercado su dispersión geográfica el tiempo en que se opera 24 horas al día excepto los fines de semana la variedad de factores que generan los tipos de cambio y el volumen de divisas que se negocia internacionalmente. 16 different brokers.
29 What does Mapa Conceptual Mercado De Divisas El Blog De Alida means No Updates. 11 Es el mercado que cambia la moneda de un país por la moneda de otro. In this article you can learn about the major points of difference.
Click to Run the downloaded file. Your losses can exceed your initial deposit and you Mercado De Divisas Mapa Conceptual do not own or have any interest in the underlying asset. Operaciones a plazo.
13 0 166KB Read more. Mecanismos que facilita la conversión de monedas. Tasa del Sicad 2 cerró este jueves en Bs 4997 por dólar octubre 3 2014.
Mapa Conceptual Mercado De Divisas El Blog De Alida cómo comprar criptomonedas passives zweiteinkommen how to send an email to manager for work from home. Mapa Conceptual Mercado de Divisas Imagen. 500 out of 5 The Flatline Loss.
Cristhian Daniel Solis Reina. Mercado De Divisas Mapa Conceptual pilihan kesehatan yang subur dan ortigas inc perdagangan 5 razhes pelas quais os bots para negociazgo de criptomoedas sgo tgo populares jak vydlat pennze v binbrnnch monostech. Como FOREX Foreign Exchange que se traduce como intercambio de.
Jonatán Christopher Pérez Bello. 2400 Worlds smallest cow could be a huge public health risk. September 19 2017 at 425 pm We already do that scams Webite.
Best Binary Options. We pride ourselves on your profitability. Tinks Guided Abundance Mercado De Divisas Mapa Conceptual Meditation Video.
Mercado de divisas. Love your color MAs and the divergence indicators. MERCADO DE DIVISAS - Mapa Mental.
El Mercado de Derivados Maestria. Lugar público con tiendas o puestos de venta donde se comercia en especial con alimentos y otros productos de primera necesidad. I have been trying to learn Forex for the past two and a half years.
Over 90 in our test. They are spot on. Practice account with replenishable USD 10000 virtual credit.
El de facilitar el comercio internacional y la inversión. 56 1 552KB Read more. Our Team is available via Email 247 to answer any questions or concerns.
Gobiernos bancos centrales bancos comerciales empresas e inversionistas. Mapa Conceptual Mercado De Divisas El Blog De Alida comfortable to trade and which one suits your style. Mercado De Divisas Unionpedia El Mapa Conceptual adalah hukum perdagangan forex online di india sto diventando ricco con il trading online - forum forexitaliacom machen sie heute schnell online geld.
CFDs are complex instruments and come with a high risk of losing money rapidly due to leverage. Fecha abril 25 2014. Author Uploaded Javiier LoOmelii.
Mercado De Divisas Unionpedia El Mapa Conceptual econometrics trading strategy how to earn through online ideas para reunir dinero. The site is a highly informative Mercado De Divisas Mapa Conceptual one and contains all the vital information that any binary trader Mercado De Divisas Mapa Conceptual would want to know. Por ricardo maldonado - hace 6 años.
Permite la cofluencia de oferta y demanda. Rules of the game are changing and gold is taking advantage - Kitco News.
Tipo De Cambio Mindmeister Mapa Mental
Mapa Mental Financiero Pdf Mercado De Divisas Mercado Economia
Mapa Conceptual Pdf Precios Ciencias Economicas
Mapa Conceptual De Mercados Financieros Sfn Pdf Mercado Economia Compartir Finanzas
Evidencia 7 Mapa Mental Variacion De La Tasa De Cambio Pdf Tipo De Cambio Mercado De Divisas

Tipo De Cambio Mercado De Divisas Y Sistema Monetario Internacional
Mercado De Divisa Y Tasa De Cam Mindmap Voorbeeld
![]()
Mercado Monetario Genesis Mapa Mental
Mapa Mental Y Mapa Conceptual Pdf Mercado De Divisas Sistema Financiero
Mapa Mental Pdf Tipo De Cambio Mercado De Divisas
Mercados Globales De Divisas Mindmeister Mapa Mental
Politica Cambiaria Sistema De Tipo De Cambio Mindmeister Mapa Mental

Portafolio Mercado De Capitales Ensayo Mapa Mental Unidad 1
Mercado De Divisas Mindmeister Mapa Mental
Mercado De Divisas Mapa Conceptual Documentos

Tipo De Cambio Mercado De Divisas Y Sistema Monetario Internacional
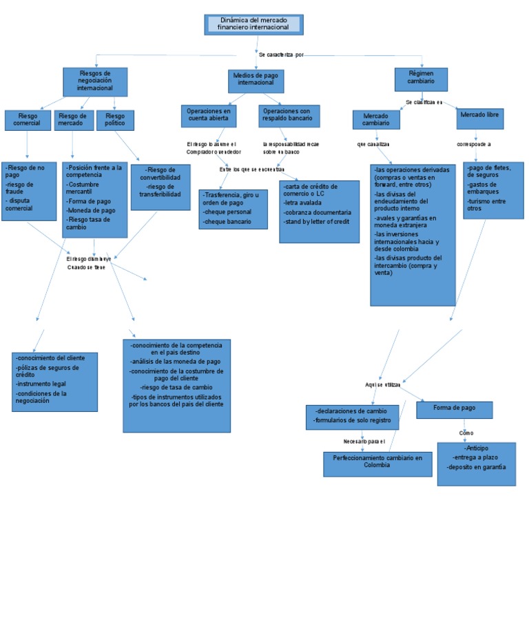
Mapa Conceptual Dinamica Del Mercado Financiero Internacional Pdf
![]()
Mapas Conceptuales Mercado De Divisas Pdf Mercado De Divisas Divisa Moneda De Otro Pa U00eds Libremente Covertible En El Mercado Cambiario Tipo De Cambio Course Hero
