Mapa Conceptual De La Eugenesia
Los más utilizados son Introducción de ovulación en la mujer. Webquest Creator 2.

Democracia 203 Diaz Fletes Rubi Esmeralda
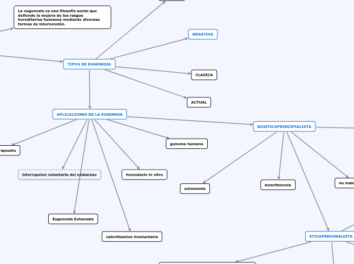
Es decir el bien nacido o la buena reproducción4.
Mapa conceptual de la eugenesia. Publishing platform for digital magazines interactive publications and online catalogs. Es decir se trata de darle a las personas un final de vida menos agónico evitando la prolongación del sufrimiento. La eugenesia como ciencia es la rama de la manipulación genética que estudia el mejoramiento de la especie humana.
Mapa conceptual de reproduccion asistida 1. A mujeres sinanomalías en su. Donde se encuentran las células esféricas aplanadas irregulares fusiformes y cilíndricas 4.
Programacion lineal de redes de transporte asignación y transbordo. Por miryam otavo sanchez - hace 4 años. Desde el punto de vista técnico la eugenesia actual.
Nuevas preguntas de Biología. Unidad 2 Mapa Conceptual. Examen Medidas de tendencia central uno.
Convert documents to beautiful publications and share them worldwide. Hay esta espero y te ayude corona. De acuerdo con el artículo 4º de la Ley número 121 de 6 de julio de 1932 la Sección de Eugenesia e Higiene Mental organizará los estudios que sean convenientes para la medición de la inteligencia de niños y adultos con relación a su edad cronológica o adoptando al efecto las bases escalas y pruebas que a tal objetivo conduzcan y que gocen de mayor crédito científico.
Ensayo DEL Sistema Nervioso. Definicion Riesgos Relación con bioética Conclusion Reproducción asistida Técnicas o métodos biomédicos que facilitan o sustituyen procesos naturales de reproducción. Las características propias de la eugenesia actual en las que me centraré son las siguientes.
Eugenesia y Eugenesia nazi Ver más Eugenia novela Eugenia es una obra literaria escrita. La eugenesia según el Diccionario de la Real Academia Española se trata de la manipulación de las leyes hereditarias biológicas con el fin de mejorar nuestra especie. U6- Configuración de la red de distribución.
Seleccione la afirmación correcta. Award winning brainstorming and mind mapping software for PC and Mac. By Juan David Rivas.
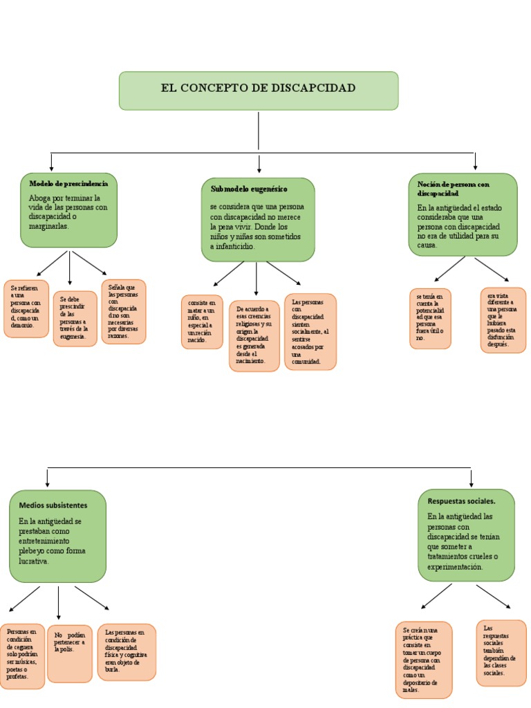
A una las personas se tenía en era vista Se debe con Las personas persona con consiste en cuenta la diferente a prescindir discapacida De acuerdo a con una persona discapacida matar a un potencialid de las d no son esas creencias discapacidad que le d como un niño en ad que esa personas a necesarias religiosas y su sienten persona hubiera demonio. EUGENESIA - Mapa Conceptual. En los estudios de medicina.
Consiste en provocar la muerte de modo directo. Mapa Conceptual Unidad 2. De acuerdo con la clase anterior y con la ayuda del Mapa Conceptual 1.
Ese libro sería ampliamente citado por el gobierno nazi como evidencia de que los programas masivos de esterilizaciones eran factibles y humanos. Norma Angelica Ea12 Mapa Mental Pag 49. Eutanasia Se considera como el hecho de morir sin experimentar dolor la acción o inacción hecha para evitar sufrimientos a personas próximas a su muerte Activa.
Existen diferentes leyes sobre la eutanasia en cada país. Mind Map on MANIPULACIÓN GENÉTICA created by Jimena Macias on 14122020. Paul Popenoe 16 de octubre de 1888 - 19 de junio de 1979 fue un biólogo estadounidense que publicó un informe favorable sobre los resultados de la esterilización eugenésica en California.
Crear un mapa mental. Ad Download software to make mind maps flowcharts diagrams and more. Mapa Conceptual de la Eutanasia Author.
Surpass 1 Student Book Answer key de la materia de ingles. Crear un mapa mental. Mapa Conceptual Unidad 2.
Mapa conceptual de eugenesia. De los diferentes textos normativos vigentes se extrae sin esfuerzos la conclusión de que la vida humana se protege desde la concepción Pacto de San José de Costa Rica Convención Americana de Derechos Humanos ratificado por Uruguay el 8 de marzo de 1985 por ley 15737 y asimismo la Constitución de la República Código Civil art. 57 0 36KB Read more.
EUGENESIA - Mapa Mental. Variables aleatorias y distribucion de la probabilidad dividido en capitulos cap 4 variableas aleatorias una funcion q. A6 Proyecto E2.
La eugenesia nazi consistió en una serie de políticas sociales que situaron a la mejora de la raza por medio de la eugenesia en el centro de sus preocupaciones. Mapa Conceptual Unidad 2. Estrategias De Aprendizaje Julio 2012.
De la eugenesia El origen de la palabra eugenesia lo encontramos en Grecia. ACTIVIDAD EN CLASE. Tras el Holocausto fundó durante los años 1950 la.
Mapa conceptual de la manipulacion genetica. Mapa conceptual sobre las diferentes aplicaciones de la manipulacion genética. Aprob personalmente experimentos en Buchenwald en los que se infectaba con Rickettsias a cautivos a un grupo se les vacunaba previamente y a otro no falleciendo de este modo 250 personas.
Defensor acrrimo de la eugenesia. La eugenesia del griego ευγονική eugoniké que significa buen origen. Por Samuel Andres Ospino Mendez - hace 1 año.
Ciencia aplicada que estudia y diseña los métodos para lograr este fin. La Eugenesia Y Los Ninos A La. La eutanasia o como es conocida por algunos muerte dulce es la intervención voluntaria que provoca la muerte de un persona terminal con el fin de evitarle sufrimiento ya que su situación es irreversible.
Detenido por los norteamericanos sigui ejerciendo la medicina y alcanz reconocimientos como la Medalla de Honor de la Cruz Roja siendo nombrado Miembro de Honor de. 73 3 200KB Read more. Eugenesia By Estefania Vergara Buritica.
Eugenesia Mapa Mental. Mapa Conceptual Textos Funcionales. De εὖ eu y γένος guénos es una filosofía social que defiende.
Ideología o movimiento que aboga por el uso de métodos de selección genética para la mejora de las características de una raza o población. 7 0 149KB Read more. Este es un mapa conceptual sobre las características de la democracia.
Evidencia 2 comportamiento organizacional.

Montserrat Lopez Herrera Ea 16 Eugenesia
La Medicina Ciencia Que Estudia Las Enf Mapa Mental

Portafolio De Etica Mapas Conceptuales
Mapa Conceptual Concepto D Discapacidad 9s Pdf Eugenesia Invalidez

Tema 5 Base Quimica De La Herencia
Obra De Francis Galton Pdf Eugenesia Herencia

Calameo Mapa Conceptual Eutanasia
Tema 2 La Etica En La Ciencia Y La Mapa Mental
Ingenieria Genetica Mapa Mental

Examen Semestral Eyv Examen Semestral Mapas Conceptuales
Mapa Conceptual Catequesis Pdf Religiones Abrahamicas Monoteismo

Eugenesia Etica Y Valores 2 Cibertareas

Mapa Conceptual Mapa Conceptual Teoria Humanista Mapas


