Planeacion Financiera Mapa Conceptual
Técnica que se utiliza para producir sistemática y estructuradamente información cuantitativa expresada en unidades monetarias de las transacciones que realiza una entidad económica y de ciertos eventos económicos. 22 Estado de Resultados Pro - Forma.

Mapa Conceptual By Diego Romero
PLANEACIÓN FINANCIERA 11 Presupuesto de capital Inversión fija diferida y capital de trabajo.

Planeacion financiera mapa conceptual. Unknown Ver todo mi perfil. PlanFinindb 6 28810 011337. La funcion financiera de la Empresa.
Mapa conceptual 5 Unidad 1. Diagrama de flujo de la planeación financiera a corto plazo 21. 102022_69 UNIVERSIDAD NACIONAL ABIERTA Y A DISTANCIA UNAD.
Cambio de direccion 12. Guardar Guardar MAPA CONCEPTUAL PLANEACION FINANCIERApptx para más tarde. MAPA CONCEPTUAL Publicado por BRENDA HERNANDEZ en 1534.
Planear es proyectarse al futuro. Su objetivo es el de proporcionar una orientación para la coordinación y. 21 Balance General Pro - Forma.
Mapa conceptual Publicado por Daysi Jaimes en 1901. Easily export it in PNG SVG PDF or JPEG image formats for. En general el resultado de dicha planeación será un Plan Financiero en donde se detalla la táctica financiera empresarial y se hacen previsiones dados los diferentes estados contables y financieros.
Pin En Decoracion De Habitacion Tumblr. Practica 6 Mapa Conceptual. Enviar comentarios Atom Datos personales.
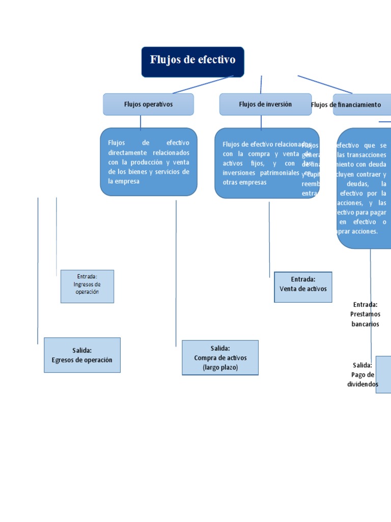
ó regístrate con tu dirección de correo electrónico Mapas Mentales Similares Esbozo del Mapa Mental. 23 Flujos de Efectivo Pro - Forma. Practica Presupuesto INSTRUCCIONES- CASO PRÁCTICO.
La planeación como concepto siempre la he definido de manera sencilla. Como determinar que una empresa se esta MAXIMIZANDO. Planeación Financiera domingo 7 de agosto de 2016.
La planificación financiera consiste en. Mapa conceptual planeacion financiera y flujo de efectivo by gabi8rivera. Su objetivo básico es la MAXIMIZACIÓN.
Mapa Conceptual Planeación financiera y Presupuesto de capital. En tal sentido la Planificación Financiera. Garantiza la existencia de una Empresa a través del tiempo.
Sistema de informaciÓn gerencial pautas. Finanzas para Ingeniería Actividad 5. Download View Mapa Conceptual Administración Financiera as PDF for free.
Dónde se recupera la inversión. Mapa conceptual y esquemático 41. 0 Añadir un comentario Planeacion Financiera.
Carrusel anterior Carrusel siguiente. CONTABILIDAD FINANCIERA CONCEPTO Y OBJETIVO. Crear un mapa mental.
Identificar problemas y soliciones 7. Regístrate con Google. Además se le considera la forma natural o técnica ejercida durante la emisión de estados financieros para medir los efectos que realizaron las transacciones y nos ayuda a tener una mayor comprensión.
Ventas costos y gastos cartera caja otros. 09-nov-2016 - CONTABILIDAD FINANCIERA - MAPA CONCEPTUAL. Enfoque de la planeacion financiera 11.
Administracion financiera mapa conceptual. Planeacion Financiera sábado 6 de agosto de 2016. Publicado 6th August 2016 por Anonymous.
RECONOCIMEINTO DEL CURSO Y DE ACTORES PRESENTADO A. UNIVERSIDA VALLE DE MEXICO Nombre. Es intentar determinar de manera anticipada lo que esperamos acontezca a futuro y en la que cada uno de los eventos pensados se debieran dar en cumplimiento de un proceso predeterminado.
Planeación financiera y el presupuesto de capital por Alan Joshue 1. Análisis e interpretación de los estados financieros 23 Mapa conceptual 24 Introducción 25 21 Generalidades del análisis e. 100 A un 100 le pareció que este documento no es útil Marcar este documento como no útil.
Capa de Transporte Del Modelo OSI. Su objetivo no es MAXIMIZAR utilidades. La Planeación Financiera es la organización de la manera en que las empresas administrarán sus recursos financieros para lograr sus objetivos empresariales.
Administración financiera en la organización 6 Mapa conceptual 7 Introducción 8 11 Conceptos de administración financiera 9 12 Las finanzas en la empresa 12 13 Funciones financieras 17 Autoevaluación 21 Unidad 2. Enfoque de la planeacion financiera 11. DIGNAEL ORTIZ BURGOS GRUPO.
Los estudiantes de esta materia deberán contar con. ADMINISTRACIÓN FINANCIERA lunes 14 de noviembre de 2011. Plan de Formación curva salarial la familia en la empresa otros.
Mapa conceptual Publicado por Unknown en 2321. PLANEACION FINANCIERA por jorge andres 1. Marketing sigproducciÓn y r.
ESTRATEGIA FINANCIERA VISIÓN GERENCIAL OBJETIVO BÁSICO ORGANIZACIONAL Supervivencia Personas. Yesica Escobedo Flores Materia. 860024731 PLANEACIÓN FINANCIERA Y PRESUPUESTO DE CAPITAL.
DESARROLLAR EL PRESUPUESTO DE OPERACIÓN DE ACUERDO A LA SIGUIENTE. Semestre de la carrera de Licenciado en Administración. Enviar comentarios Atom Datos personales.
Humanos marco conceptual de los sistemas de informaciÓn empresarial influencias ambientales consultadas por la gerencia sig. Surgen estrategias administrativas con tendencia a largo plazo. Mapa conceptual o esquema gráfico de representación del contenido del curso 42.
Objetivos de la contabilidad. Enviar por correo electrónico Escribe un blog Compartir con Twitter Compartir con Facebook Compartir en Pinterest. 0 0 encontró este documento útil Marcar este documento como útil.
Enviar por correo electrónico Escribe un blog Compartir con Twitter Compartir con Facebook Compartir en Pinterest. TecnolÓgico competencia mercados financieros sigfinanzas sig. Mapa o esquema sintético y relaciones con otros cursos La materia de Análisis y Planeación Financiera se encuentra ubicada en el 6º.
Generar propuestas de proyectos de invesión congruentes con los objetivos estratégicos de la empresa 2. No es la. 12 Presupuesto de venta.
Mapa conceptual 5 Unidad 1. La planeación financiera que las empresas han de formular debe incluir esta serie de variables y su impacto en el funcionamiento de las empresas para así establecer los objetivos de manera adecuada y viable que habrá de conseguir la empresa desarrollar las estrategias y planes adecua-dos para lograr lo que la empresa desea. Entrada más reciente Entrada antigua Inicio.
Por Allan Ortega - hace 8 años. Conceptos fundamentales de planeacion financiera saleenblack. OSCAR ABEL LUNA RIOJAS PRESENTADO POR.
Copiar y editar mapa Copiar. La planificación financiera es un aspecto que reviste gran importancia.

Planeacion Financiera Mapa Conceptual

Gestion Financiera Mapa Conceptual
Mapa Conceptual Presupuestos Planeacion Financiero Pdf
Analisis De Sensibilidad Financiera Mapa Conceptual Pdf Toma De Decisiones Economias
Mapa Conceptual Planeacion Financiera Pdf Presupuesto Planificacion

Mapa Conceptual Gerencia Estrategica Demi Mapa
Planeacion Financiera Y El Presupuesto De Capital Mindmeister Mapa Mental
Planeacion Financiera Estrate Mapa Mental Amostra
Mapa Conceptual Giovanna Mazza Pdf Planificacion Estrategica Planificacion
![]()
Actividad 5 Mapa Conceptual Pdf Planeacion Financiera Es Un Aspecto Que Reviste Gran Importancia Para El Funcionamiento Y Por Ende Supervivencia De Course Hero
Mapa Conceptual De La Planeacion Guia Paso A Paso

Economia 4 Carmen Tema 5 Planificacion Financiera Mapa Conceptual

Mapa Conceptual Proceso De Planeacion De Un Proyecto Youtube
Planeacion Financiera Mindmeister Mapa Mental

Planeacion Financiera Mapa Conceptual
423291033 Mapa Conceptual Planeacion Estrategica Pdf Calidad Comercial Planificacion

Planeacion Financiera Mapa Conceptual

Planeacion Financiera Mapa Conceptual Costo De Ventas

