Fin Del Mundo Bipolar Mapa Conceptual
Luego de la caída de la Unión Soviética el mundo experimentó un gran cambio a nivel geopolítico que no se había visto desde el fin de la Segunda Guerra Mundial. Historia antigua Roma y Geecia Edad Media Moderna y Contemporánea.

Pin En 1 Temp Caracter Personalidad
El mundo bipolar lic.
Fin del mundo bipolar mapa conceptual. El proceso de descolonizaciÓn. Mundo bipolar 1945-1989 A partir del fin de la Segunda Guerra Mundial comenzó un periodo denominado guerra fría que se caracterizó por un estado de tensión permanente entre los dos bloques organizados por los Estados Unidos capitalismo y la Unión Soviética comunismo. Luis fernando lozano integrantes.
30 de agosto de 2019 - 1425. LA GUERRA FRÍA. La dictadura franquista 1939- 1975 4.
Cuáles son las recomendaciones para. A partir del final de la Segunda Guerra Mundial en 1946 emergió un orden bipolar encabezado por Estados Unidos EEUU y la Unión Soviética URSS. De un mundo bipolar a un mundo multipolar.
La invasión soviética de Afganistán. INTRODUCCION En el mundo donde el sistema bipolar termino con la caída del comunismo en Rusia se empezaron a gestar nuevas formas en correlación de fuerzas entre los diversos actores mundiales. Los países no-alineados y el Tercer Mundo.
Cuáles son las recomendaciones para disminuir el impacto negativo del turismo en el espacio geográfico. Sebastian castillo rodrigo colon javier ojeda maria jose humanez kelly vergara 2. Sólo hay que buscar.
En adelante cada bloque defendió su zona de influencia frente al avance del bloque contrario. La guerra fría es un período histórico que se conoce como la etapa en la que el mundo se dividió en dos principales bloques que se pelearon el dominio del mundo a. Publicado el abril 5 2013 por Ana.
Archivo de la etiqueta. Los nuevos polos en el Oeste La situación de hegemonía abrumadora norteamericana surgida de la segunda guerra mundial comenzó a ser modificada por el surgimiento en el bloque occidental de dos nuevos polos de poder económico. Es un ejemplo de acción paracontribuir al cuidado del ambiente.
Las principales características del mundo bipolar configurado entre el fin de la Segunda Guerra Mundial y la caída de la Unión Soviética Pontificia Universidad Católica de Valparaíso Valparaíso 2005. Con el último día de diciembre de 1991 no solo se cerró el año sino también la historia particular de la que. La espaÑa del siglo xx.
El planeta pasó de experimentar una realidad bipolar con el conflicto entre las dos superpotencias EEUU. Cuadros sinopticos de historia universal ideal para estudiantes del secundario. Y la URSS hacia una unipolar donde un solo país ejercía el liderazgo mundial EEUU.
LA GUERRA FRÍA EL FIN DE LA GUERRA FRÍA Y EL SURGIMIENTO DE UN NUEVO ORDEN. La Guerra Fría y el surgimiento de un nuevo orden Fuente. Mientras tanto los nuevos países.
El Mundo Bipolar 1948-1955 La partición de Alemania y la guerra de Corea mostraron al mundo una nueva realidad. El arte de la segunda mitad del siglo xx. La caída del Muro de Berlín 1989 que marcó el fin de la guerra fría.
La transiciÓn a la democracia. La división en dos grandes bloques liderados por EEUU y la URSS. En este vídeo te daremos información sobre la confrontación en la carrera armamentista de dos grandes potencias el sistema socialista URSS y el sistema ca.
Ambos buscaban el dominio mundial pero el temor al arsenal nuclear enemigo los llevo a evitar la confrontación abierta. La ii repÚblica 1931- 1936 y la guerra civil 1936- 1939 2. Attribution Non-Commercial BY-NC Formatos disponibles.
Japón de. Agosto de 2006. Marcar por contenido inapropiado.
El sistema bipolar durante la guerra fria en el siglo XX. Dividía a toda Europa y era el símbolo de un mundo bipolar en el que dos. Henríquez Orrego Ana Propuesta didáctica para la enseñanza de la Guerra Fría.
En 1978 un golpe militar llevó al poder a un grupo de jóvenes oficiales izquierdistas quienes pretendieron establecer un régimen socialista dirigido. El fin del mundo bipolar. El reinado de alfonso xiii y la dictadura de primo de rivera.
Cómo hacer un mapa conceptual sobre la civilcultura que hechos condujeron a fin del mundo bipolar y la globalización en la división internacional del trabajo. El Muro de Berlín no solo dividía a esta ciudad. El fin del bloque socialista Actividad elaborada especialmente para estudiantes de Historia y Ciencias Sociales de Educación Media propone el análisis de documentos escritos e iconográficos sobre la caída del Muro de Berlín y el fin de la Unión Soviética.
Washington y Moscú utilizaron diferentes mecanismos para conseguir estos objetivos. Fin del mundo bipolar. EL MUNDO BIPOLAR 1945-1989 A.
La ii repÚblica 1931- 1936 y la guerra civil 1936- 1939 3. CRÓNICA El mundo bipolar tuvo origen después de la segunda guerra mundial ya que las alianzas que se habían formado durante esta se desintegraron rápidamente pues algunos de los miembros tenían diferentes sistemas de gobierno económicos e ideológicos uno de estos países eran Estados Unidos y la Unión Soviética de tal manera que por ser grandes potencias tendrían rivalidad por. Descargue como PPTX PDF TXT o lea en línea desde Scribd.
El fin del Mundo Bipolar la pretensión hegemónica de los Estados Unidos y la situación del mundo en el contexto del neoliberalismo y la globalización. ESQUEMAS MAPAS CONCEPTUALES. Estados Unidos Japón y Unión Europea centrada en Alemania.
Guardar Guardar mapa conceptual 4 medio para más tarde. Este enfrentamiento no bélico y bipolar se manifestó en los. 1º Bachillerato - Historia del Mundo Contemporáneo Test sobre el mundo bipolar desde el final de la Segunda.
Estados Unidos continúa siendo una gran potencia mundial sobre todo desde un punto de vista militar. Por eso a este período se lo llama la guerra fría. El fin del orden bipolar y cómo cambió al mundo la caída del muro.
Curso de perfeccionamiento DeustoTuning. 0 encontró este documento útil 0 votos 11K vistas 3 páginas. A fines del siglo XX se intensificó la tendencia hacia la.
En lo económico existen tres superpotencias. El papel de Europa China y Japón. La principal causa del fin del mundo bipolar radicó en la caída del sistema soviéticocomunista dado que a raíz de la caída del muro de Berlin y la disolución de la Unión Soviética se llegaría al fin del mundo bipolar.

El Descubrimiento De America Mapa Mental Mapa Conseptual Estrategias Para Ensenar A Leer Mapa Mental

Pasos Principales Para Las Pruebas De Calidad Pruebas De Software Mapas Mentales Mapas

Mapa Conceptual Sobre La Guerra Fria Docsity
Segunda Guerra Mundial Y El Mundo Bipol Mapa Mental

Historia Y Arte El Mundo Contemporaneo En 31 Mapas Conceptuales Historia De La Educacion Ensenanza De La Historia Mapa Conceptual

Pin De Escuela Secundaria Tecnica 1 M En Historia 2º Bloque Iv Ensenanza De La Historia Estado De Bienestar Hechos De La Historia

Mapa Conceptual La Guerra Fria
![]()
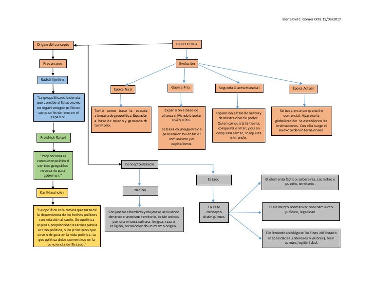
Mapas Conceptuales De Geopolitica

Mapa Conceptual De La Epoca De Las Revoluciones Liberales Del S Xix Mapa Conceptual Historia De La Educacion Mapas








