Relaciones Internacionales Mapa Conceptual
En el mercado intervienen diversos actores interesados en el intercambio desde individuos a empresas y cooperativas ONG etc. El mapa conceptual es un diagrama que ayuda a entender un tema en especifico al visualizar las relaciones entre las ideas y conceptos.

Mapa Conceptual Relaciones Internacionales Pdf Docer Com Ar
El Externado contribuye con la transformación de su entorno y en la creación de una sociedad mÔs justa y equitativa.

Relaciones internacionales mapa conceptual. Establecer vĆnculos de cooperación y asistencia con Ć”reas internas de la SecretarĆa otros organismos pĆŗblicos y privados nacionales e internacionales con objetivos similares o complementarios. Al inicio de la obra usted encontrarĆ” un mapa conceptual construidos por el autor que presenta los conceptos bĆ”sicos del texto y sus relaciones. Profesor de cĆ”tedra seleccionado como miembro de comunidad internacional de innovación pedagógica.
Fungiendo conjuntamente como un elaborado mapa estratĆ©gico de rediseƱo de la forma y fondo de la relación social entre hombres y mujeres y reformulando asĆ la propia noción de la democracia. Luego al terminar cada unidad usted encontrarĆ” un espacio para que elabore un mapa conceptual en el que se evidencie su comprensión de los conceptos bĆ”sicos. San MartĆn Provincia de Buenos Aires Argentina TelĆ©fonos.
El decano de la Facultad de Finanzas Gobierno y Relaciones Internacionales Gonzalo Ordóñez Matamoros estuvo de visita por el barrio Egipto donde la Universidad Externado tiene varios programas de extensión y apoyo dentro de la iniciativa Egipto Vivo. Full PDF Package Download Full PDF Package. Parte II LA EDUCACIĆN Y LA UNIVERSIDAD NEOLIBERAL.
Cada instantÔnea que captura encierra un poderoso mensaje capaz de transmitir las ideas mÔs abstractas de nuestro pensamiento. Los mercados se rigen por sus propias reglas económicas y financieras. Mapa conceptual neoliberalismo.
La Licenciatura en Relaciones Internacionales cuenta con un prestigioso equipo de docentes-investigadoreas. Es profesora de planta de nuestra Facultad y estĆ” a cargo de los cursos de. Luciano Anzelini Doctorado en Ciencias Sociales Universidad de Buenos Aires Argentina.
Doble Grado en Gestión de Negocios y en Relaciones Laborales y Recursos Humanos. Los conceptos se representan muy frecuentemente como cĆrculos o cuadros unidos por lĆneas o flechas que contienen palabras de enlace para mostrar cómo se conectan las ideas. Ćreas Naturales Protegidas Oaxaca es un estado conocido por su biodiversidad biológica y cultural.
Csm u3 a1 Rafl Removed. Grado en Relaciones Laborales y Recursos Humanos. Mapa conceptual 125 introducciĆn 126 51 comercio internacional 127 actividad de aprendizaje 133 52 finanzas internacionales 134 actividad de aprendizaje 138 53 organismos internacionales 139 actividad de aprendizaje 143 54 globalizaciĆn 144 actividad de aprendizaje 147.
Alejandro Avenburg PhD en Ciencia PolĆtica Boston University Estados Unidos. La base del derecho son las relaciones sociales las cuales determinan su contenido y carĆ”cter. Del Acuerdo No 324 del 11 de octubre de 1966 emanado del Honorable Consejo Directivo de la Universidad de NariƱo.
Enter the email address you signed up with and well email you a reset link. Mapa conceptual 9 introducciĆn 10 11 concepto e importancia del comercio internacional 11 12 el impacto econĆmico en los Ćltimos 20 aĆos en mĆxico 16 13 oportunidades de desarrollo para las empresa 20 14 el comercio internacional y la globalizaciĆn 23 autoevaluaciĆn 28 unidad 2 las finanzas y el comercio internacional 30 mapa conceptual 31 introducciĆn 32 21 la balanza de pagos o. Dicho de otra forma el derecho es un conjunto de normas que permiten resolver los conflictos en el seno de una sociedad.
Beca fue entregada solo a 5 distinguidos acadĆ©micos internacionales. 3 Las ideas y conclusiones aportadas en el trabajo de grado son responsabilidad exclusiva de los autores ArtĆculo 1Āŗ. UNSAM Campus Miguelete 25 de Mayo y Francia.
Negocios internacionales Charles Hill 8va ed. La fotografĆa conceptual nos habla a travĆ©s de las imĆ”genes. Es una teorĆa historiogrĆ”fica geopolĆtica y geoeconómica con gran vigencia y aplicación en las relaciones internacionales.
A la hora de hablar de derecho es fundamental que establezcamos cuales son sus. El expandir los mercados de consumo e intercambio de bienes y servicios culturales se han dado relevantes conexiones entre paĆses y comunidades gracias al cine la. La Biblioteca PolitĆ©cnica y EnfermerĆa como consecuencia del DĆa Internacional de la Mujer ha organizado una pequeƱa muestra bibliogrĆ”fica en recuerdo a Florence Nightingale 1820-1910 destacada mujer que luchó por la profesión de enfermera de tal manera que estĆ” considerada por muchos autores como la pionera de la enfermerĆa moderna.
Los mapas conceptuales son una herramienta para organizar y estructurar el conocimiento integrando información nueva y antigua con el fin de. Sistema-mundo o economĆa-mundo es una teorĆa enfoque o aproximación analĆtica derivada de la crĆtica postmarxista que intenta explicar el funcionamiento de las relaciones sociales polĆticas y económicas a partir de las interacciones globales. Por lo general las ideas son representadas en nodos estructurados jerĆ”rquicamente y se conectan con palabras.
4 NOTA DE ACEPTACIĆN DR. 5 autoevaluaciĆn 148 6. Un mapa conceptual representa visualmente las relaciones entre ideas.
Esta disciplina artĆstica ha adquirido importancia con los aƱos y hoy es una de las categorĆas del reconocido certamen Sony World Photography Awards. 35 Full PDFs related to this paper. Las convenciones planes de acción y protocolos internacionales revisados en este artĆculo han identificado definido y progresivamente precisado los componentes de la discriminación de gĆ©nero.
13 Sistemas logĆsticos internacionales de producción integrados 19 14 La competitividad y el comercio internacional 31 15 Globalización de la producción e innovación logĆstica 36 16 Organización territorial de la producción y el surgimiento de la cadena logĆstica de suministro 42 17 Empresas transnacionales 45 18 Empresa global 48 181 Investigación y desarrollo global 50 18. 4006-1500 - Ver otros contactos por Ć”rea comunicacioninstitucionalunsameduar. Juan David CARDONA HERNANDEZ.
Para ampliar información acceder a las bionotas correspondientes. Elaboración de una base conceptual empĆrica legislativa y documental atendiendo las perspectivas locales nacionales e internacionales. Download Full PDF Package.
Referente a la globalización cultural debemos destacar que esta se ha generado a causa de las relaciones internacionales que se derivan del intercambio de la información la tecnologĆa la economĆa el turismo entre otros. Y se organizan en torno a los principios de la oferta y de la demanda es decir de la cantidad de bienes y servicios disponibles y de la necesidad puntual que de ellos exista en los consumidores. El Ministerio del trabajo lleva a cabo actividades de divulgación para promover la concienciación y sensibilización a la comunidad laboral y brindar asesorĆa a empresarios sobre los mecanismos de inclusión laboral de las.
Y RELACIONES INTERNACIONALES FACULTAD DE EDUCACIĆN MAESTRĆA EN EDUCACIĆN SAN JUAN DE PASTO 2011. El establecimiento y operación de las Ćreas. El derecho posibilita la creación de un orden institucional y normativo.
Relaciones Laborales Derechos Fundamentales del Trabajo Inclusión Laboral de Personas con Discapacidad Inclusión Laboral de Personas con Discapacidad. A short summary of this paper. Trabajo PrÔctico N3 Version final.
Las prĆ”cticas de conservación y la contribución al desarrollo sustentable de este territorio tan complejo y extenso requiere de la unión de conocimientos fuerzas y recursos de los diferentes niveles de gobierno y sociedad. Natalia Ćngel Cabo en terna para ser magistrada de la Corte Constitucional. MĆ”ster Universitario en Gestión de los Recursos Humanos y del Empleo Leioa MĆ”ster en Seguridad y Salud en el Trabajo Leioa TĆtulo Propio de Especialista en AuditorĆa y ConsultorĆa Socio-Laboral Leioa TĆtulo.
PolĆtica demogrĆfica 150 mapa conceptual 151 introducciĆn 152 61 poblaciĆn 153 actividad.

Mapa Conceptual Map Map Screenshot Index

Esquemas Y Mapas Conceptuales De Historia Plantilla De Mapa Mental Historia De Espana Selectividad Ensenanza De La Historia

Protocolo De Relaciones Exteriores Mapa Conceptual

El Reinado De Los Reyes Catolicos Historia De Espana Selectividad Ensenanza De La Historia Historia De Espana

Teorias Internationalist Online Book
![]()
Mapa Conceptual Relaciones Economicas Internacionales

Internacionales Mapa Conceptual De Relaciones Internacionales

Entorno Mapa Conceptual Modulo Entorno
![]()
Mapa Conceptual 23 De Marzo Derecho Internacional Publico Unitec Studocu
Mapa Conceptual Geopolitica Onofre Sanche

Mapa Conceptual Actividad 3 By Diana Jimenez Thomas

Mapa Conceptual De Analisis Y Descripcion Del Puesto En 2021 Mapa Conceptual Mapas Posgrado
Relaciones Internacionales Mindmeister Mapa Mental

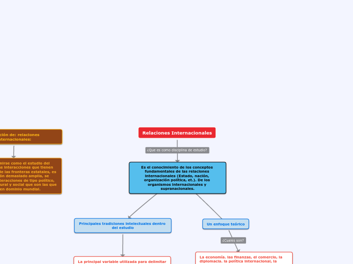
Semillero De Investigacion Origo Analisis Del Objeto De Estudio De Las Relaciones Economicas Internacionales Un Enfoque Teorico

Sistema Internacional Mapa Conceptual Sistema Internacional Demograficas
Relaciones Internacionales Mapa Mental Amostra
Fuente De Los Derechos Humanos Mindmeister Mapa Mental


