Mapa Conceptual Del Ecumenismo
De este modo los mapas conceptuales se diseñan para ser leídos de arriba abajo. Crear un mapa mental.
Es un mapa mental online gigante que sirve como base para crear diagramas de conceptos cuadros sinópticos o de síntesis.
Mapa conceptual del ecumenismo. Mapa conceptual donde se represente la Definición de ética desde su etimología. En estos días se viene hablando en términos generales de los cincuenta años del ecumenismo. Pero en qu consiste realmente el ecumenismo cul es su significado y sentido.
La ética se ocupa de los actos humanos es decir de aquellos que dependen de la razón y de la. 30 de noviembre de 2010. Puebla108 1096 1107 1108 1115 Ecumenismo Se escucha hablar con cierta frecuencia el tema del ecumenismo relacionndolo errneamente con humanismo o relativismo eclesiolgico simplificndolo cuando no ignorndolo.
Wed Apr 22 2015. Estoicismo - Mapa Conceptual. Los mapas conceptuales son herramientas para la organización y representación del conocimiento.
Adaptación de las asignaturas de las titulaciones al EEES. Existen algunas escalas que se han construido haciendo un parangón del mundo físico para representar la polaridad de los valores. Londres London en inglés es la capital y mayor ciudad de Inglaterra y del Reino Unido.
Escribir los conceptos en los nodos supraordinados coordinados o subordinados jerarquizándolos por sus diferentes niveles de inclusión. 5Seleccionar el tema o tópico del mapa conceptual y escribirlo en el nodo superior. Porfa lo mas rapido.
Añade tu respuesta y gana puntos. Tiene como fin principal la unión de todos los cristianos en una misma. Ejemplos de modelos de conocimiento.
Historia y etapas en un mapa conceptual. Puebla108 1096 1107 1108 1115 Ecumenismo Se escucha hablar con cierta frecuencia el tema del ecumenismo relacionándolo erróneamente con humanismo o relativismo eclesiológico simplificándolo cuando no ignorándolo. Identificar las ideas o conceptos principales y escribirlos en una lista.
Tienen su origen en las teorías sobre la psicología del aprendizaje de David Ausubel enunciadas en los años sesenta. Es posible usar la pregunta a manera de título o subtítulo dentro de tu mapa conceptual. Ecumenismo y Londres Ver más Martín Lutero.
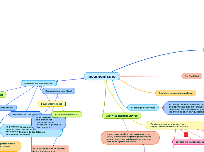
Aplicación de los Mapas Conceptuales MMCC y del Diagrama V de Gowin en la elaboración de módulos instruccionales en alumnos de Magisterio. DECRETO UNITATIS REDINTEGRATIO SOBRE EL ECUMENISMO. Alguien me ayuda a hacer un mapa conceptual porfis sobre el ecumenismo en america latina 1 Ver respuesta Publicidad Publicidad niroslavaconde está esperando tu ayuda.
Su entorno mediante un mapa conceptual pizarra. Crea una lista de conceptos. Un minuto sirve para ver el camino admirar una flor sentir el perfume de la flor sentir el césped mojado percibir la transparencia del agua.
Propósito Nuestro desafío de hoy será. Pero en qué consiste realmente el ecumenismo cuál es su. Se requiere apenas de un minuto para evaluar la inmensidad del infinito aunque sin poder entenderlo.
Martín Lutero nacido como Martin Luder después cambiado a Martin Luther como es conocido en alemán Eisleben Alemania 10 de noviembre de 1483-ibidem 18 de febrero de 1546 fue un teólogo y fraile católico agustino. Jasonramirezmelendez jasonramirezmelendez ese es un mapa de el ecumenismo. 4 Los Mapas Conceptuales y los Diagramas V en la docencia.
MAPA CONCEPTUAL DE LOS FUNDAMENTOS. Los conceptos más generales e inclusivos se ubican en el sector superior del mapa conceptual y los conceptos más específicos y exclusivos se disponen de forma jerárquica más abajo. Sonreír para el otro para tí y para la vida.
Escribir las palabras enlace entre los conceptos y representarlas a través de líneas entre nodos. Una vez que se ha definido la pregunta de enfoque se comenzará a hacer una lista con los conceptos relacionados a la. Revisar el mapa para identificar relaciones.
Para ser exactos se cumplen 48 años del decreto Unitatis redintegratio 21 Noviembre de 1964 y. Unionpedia es un mapa conceptual o red semántica organizado en forma de enciclopedia diccionario. Dividir la lista escribiendo los conceptos separadamente en una hoja.
Tips para elaborar mapas conceptuales. Ciencia valorando las diversas manifestaciones religiosas más cercanas a Plumones. Un elemento clave del mapa conceptual es su estructura jerárquica.
Mapa conceptual sobre etica y valores. Historia y etapas en un mapa conceptual. Ecumenismo y Viaje del papa Francisco a Tierra Santa Ver más.
Por Trevor Scott Strnad - hace 4 años. Este instrumento educativo fue ideado por Joseph Novak en los años 70s como una forma de poner en práctica las teorías de David Ausubel. El mapa conceptual se centra más en el hemisferio izquierdo mientras que los mapas mentales se ubican en el derecho.
Aprendizaje a lograr Ecumenismo y el valor de su dignidad en relación armónica entre cultura y papel. View Mapa conceptual decretopdf from AA 1Abril 19 2020. Publicidad Publicidad Nuevas preguntas de Religión.
Explica con argumentos coherentes sobre el 2. Otorga una breve definición de cada concepto y las de todos sus relacionados. Tras elegir tu plantilla para el diseño del mapa conceptual sigue agregar un texto con la pregunta de enfoque para mantenerla a la vista.

Mapas Conceptuales Jonathan Farid Reyes
Mapa Mental Instruccion Conversion Pastoral Edwin Pdf Sacerdote Obispo

Untitled Meaningful Art Political Art Satirical Illustrations

Mapas Conceptuales Jonathan Farid Reyes
Mapa Conceptual Del Bizantino Pdf Imperio Bizantino Viajes Por Europa

Mapas Conceptuales Jonathan Farid Reyes
Mapa Conceptual Pdf Arzobispo Diezmo

Mapa Mental De Ecumenismo Brainly Lat

Mapas Conceptuales Jonathan Farid Reyes
Relieduca Ecumenismo Y Movimientos Religiosos
Ecumenismo Mappa Mentale Schema

Mapas Conceptuales Jonathan Farid Reyes
Mapa Conceptual Apologia Y Discurso De La Fe Pdf Dogma Trinidad
Linea De Tiempo Ecumenismo Pdf Ecumenismo Imperio Bizantino



