Mapa Conceptual De La Teoria Pura Del Derecho Hans Kelsen
Astrea Bs. EJE LEER - Las finanzas internacionales recorren una serie de conceptos que se enfocan en.
Ensayo Teorias DE LA Administracion.

Mapa conceptual de la teoria pura del derecho hans kelsen. GUIBOURG Derecho Sistema y Realidad. Procura determinar qué es y cómo se forma el derecho sin preguntarse cómo debería ser o cómo. TEORIA PURA DEL DERECHO Hans Kelsen constituyo en esta teoría una filosofía propia del derecho positivo ajena a toda influencia de tipo sociológico psicológico y ético político.
Hans Kelsen Miguel Fernando Tovar Villar. TEORÍA PURA DEL DERECHO. Este es el nombre que dio Hans Kelsen 1881- 1973 a su enfoque hacia la teoría del derecho.
El objetivo de Kelsen es desarrollar una teoría del derecho purificada de toda ideología política y de todo elemento científico-natural. En esta lección se ofrece una introducción elemental al pensamiento jurídico de Hans Kelsen. MAPA Conceptual Macroeconomia 1.
1083884041 CORPORACION UNIVERSITARIA REMINGTON CONSTITUCION POLITICA CONTADURIA PÚBLICA SAN JOSE DE CUCUTA 2013 QUIÉN FUE HANS KELSENProfesor de Filosofía del Derecho de la Universidad de Viena es considerado el máximo postulante del. La teoría del Derecho es una teoría del derecho positivo. Teorías del lenguaje y teorías del aprendizaje.
Infografia - Apuntes 7. De allí que los mi embros de un grupo debe n condu cirse de una m anera dete rminada conform e a ciert as normas. Resumen Teoría pura del Derecho Hans Kelsen.
Fue autor de la constitucion austriaca y. Prólogo a la primera edición. EL DERECHO Y LA NATURALEZA.
La norma como esquema de explicitación conceptual 17 b Norma y producción de normas 18 e Validez y dominio de validez de la norma 23 d Regulación positiva y negátiva. Si querés el resumen completo solamente suscribite a mi canal y seguí el link del primer comentario para descargarloPodés visitar mi página de facebook do. Estudiò en las U.
Unidad 1 Estructura del Marco Jurídico Ambiental en. Hans Kelsen - Aportaciones teoricas de la teoria pura del derecho para aprobar Filosofia del Derecho de Abogacía UNC en Universidad Nacional de Cordoba. Es teoría general del derecho no una exposición o interpretación de un orden jurídico particular.
En su artículo The pure theory of Law and analytical jurisprudence aparecido en Harvard Law Review en noviembre de 1941 Kelsen 1946 sostiene. HANS KELSEN TEORIA PURA DEL DERECHO Traduaión de-la segunda edirián tm alemán por. La sociología jurídica no establece una relación entre los hechos naturales que ella estudia y ciertas normas validas sino entre esos hechos y otros hechos que considera como sus causas o sus efectos.
Beatriz Ambriz Mirón 6. Paso 4 modelos de intervención psicosocial - Jerlys Jimenez. Teoría pura del derecho.
Para luego particularmente construir el mapa conceptual seleccionando párrafos del Capítulo II págs. La Jerarquía de Normas. HANS KELSEN TEORIA PURA DEL DERECHO Traduaión de-la segunda edirián tm alemán por ROBERTO J.
ES162001187 Daniel Antonio Gutiérrez González 4. TEORÍA PURA DEL DERECHO INTEGRANTES BIOGRAFIA HANS KELSEN naciò en Praga en 1881. La Teoría Pura del Derecho es una teoría sobre el derecho positivo que lo que quiere es excluir del conocimiento orientado hacia el derecho todos aquellos elementos que le son extraños es por ello que el autor afirma que los acontecimientos fácticos.
Santafé de Bogotá DC. Documento modelos de intervencion curso 403028. Teoria pura del derecho hans kelsen.
Para Kelsen cuando l os hombres viven e n sociedad la n oción del bie n y de l mal nace de su espíritu. Teoría Pura del Derecho Editorial Unión. Por pura Kelsen quiso decir que la teoría debería estar en sus palabras enfocada solamente en el derecho y no mezclada como lo habían hecho otras teorías del derecho con la psicología biología ética y teología.
21-24 de la obra de RICARDO A. De Heidelberg Berlìn y Viena donde se graduò en 1906. En este ejemplo en particular se enseña la temática con basamento bibliográfico primero en la clásica Teoría Pura del Derecho de HANS KELSEN 2ª Edición UNAM México 1979.
Apuntes y reflexiones sobre de la Teora Pura del Derecho de. CHOMSKY NOAM Y PIAGET JEAN 1978. La cual se conforma por.
El sistema social 38 a Sistemas sociales que. La organizacion en la empresa y sus partes. Quiere mantenerse como teoría y limitarse a conocer única y exclusivamente su objeto.
La letra y el espíritu de la ley. Teoría pura del derecho. Obligar facultar permitir 28 e Norma y valor 30 5.
Center Royaumont science de lhomme y Grupo editorial Grijalbo. En el presente ensayo tratar de abordar los que considero los principales aportes de la teora de Hans Kelsen a la ciencia jurdica por lo que har un repaso general a los principales conceptos explicando su importancia dentro del marco de la epistemologa jurdica. Catedràtico en las universidades de Viena Colonia Ginebra y Praga.
La influencia de su teoría fue fundamental en el desarrollo y la configuración no solo de la filosofía del derecho sino también de la cultura jurídica en la región. En Colombia el sistema de control concentrado de constitucionalidad en cabeza de un tribunal especializado e independiente adoptado en 1991 sigue los artículos que redactó Kelsen para la Constitución. Piramide kelsen PIRAMIDE DE KELSEN ANDRES MAURICIO RODRIGUEZ DELCADO CC.
Interpretándose como de liberar a la ciencia jurídica de todos los elementos que son extraños fundamentalmente en cuanto al método. CANO JARAMILLO Carlos. Qué es una teoría pura del derecho.
Legislación y Normatividad 5. Despliega sus tendencias orientadas exclusivamente al conocimiento. Hans Kelsen opone el Positivismo Jurídico Iuspositivismo.
Su objetivo es elevar la ciencia del derecho al nivel de una auténtica ciencia de una ciencia del espíritu.
Mapa Mental Introduccion Al Derecho Pdf Ley Estatutaria Legislacion

Mce Mapa Conceptual De Filosofia Del Derecho

Teoria Pura Del Derecho Hans Kelsen By Jorge Villarreal
Teoria Pura Del Derecho Ideas Principales Pdf Moralidad La Ley Natural
Los Mapas Conceptuales En La Ensenanza De Introduccion Al Derecho
Mapa Conceptual 2 Pdf Teoria De La Justificacion Realismo Filosofico

La Teoria Pura Del Derecho Alquimia

La Teoria Pura Del Derecho Alquimia

A Piramide De Kelsen Teoria Pura Do Direito A Hierarquizacao Das Normas Teoria Teoria Do Direito Piramide

Mapa Conceptual Sobre El Positivismo Juridico De Hans Kelsen Docsity
Teoria Pura Del Derecho Hans Kelsen Mindmeister Mapa Mental
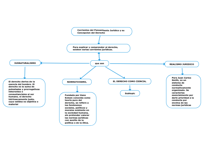
Corrientes Del Pensamiento Juri Mindmap Voorbeeld

Portal De Los Mapas Conceptuales Mapa Conceptual Teoria Pura Del Derecho Hans Kelsen

Portal De Los Mapas Conceptuales Mapa Conceptual Teoria Pura Del Derecho Hans Kelsen



